Номер 319 - ГДЗ Алгебра 8 класс. Мерзляк, Полонский. Учебник. Страница 80

Вернуться к содержанию учебника

Упражнения § 10. Страница 80

316 317 318 319 320 321 322

Вопрос

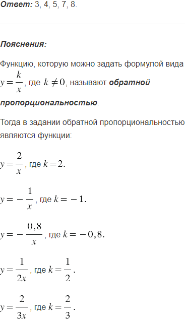
Среди данных функций укажите обратные пропорциональности:

Подсказка

Вспомните:

  1.  Что такое функция.
  2. Какую функцию называют обратной пропорциональностью.

Ответ


Вернуться к содержанию учебника